美术与设计学院简介
扬州大学是江苏省人民政府和教育部共建高校、省属重点综合性大学、江苏高水平大学、全国百强省属高校建设计划支持高校,全国首批博士、硕士学位授予单位。美术与设计学院肇始于1990年江苏水利高等专科学校创建的建筑装饰工程专业和1993年扬州师范学院艺术系,2001年创建艺术学院,2014分设艺术学院为音乐学院、美术与设计学院。学院曾被教育部列为全国高等师范艺术教育改革试点单位,获“全国学校艺术教育工作先进单位”称号。 2019年我院美术学获“软科中国最好学科排名”第19名。
学院现有教职工70人,其中专任教师56人,硕士生导师29人,教授8人,副教授20人,23人具有博士学位,4人博士在读。学院还聘请了国内外40余名学界知名专家、“中国工艺美术大师”担任我院客座教授和兼职硕导。目前全日制在校本科生789人,硕士研究生114人,非全日制硕士研究生19人。现设有美术学(师范)、环境设计、服装与服饰设计、公共艺术4个本科专业;美术学一级学科硕士点以及艺术硕士(美术、艺术设计)专业学位、教育硕士(学科教学-美术)专业学位授予权 。拥有校级重点学科美术学,设有五个校级研究机构:扬州八怪研究所、扬州民间美术研究所、陶艺研究所、漆艺研究所和书法研究所。学院建筑面积达15000平方米,建有电脑图形设计、模型制作、雕塑、版画、漆艺、陶艺、数字化服装虚拟仿真等实验室以及美术馆、多媒体教室、计算机机房等教学实践场所,拥有丰富的图书和文献资料。
2500多年的文化积淀奠定了扬州在中国独树一帜的文史地位。学院扎根于扬州深厚的文化底蕴,在地域性传统文化保护与传承、交叉学科建设、成果转化等方面形成特色和优势。在学术和创作方面也在全国产生着持续的影响力,学院已成为学校一张靓丽的文化名片。
学院秉承“植根地方文化,弘扬古今风尚,创造时代之美”办学特色,恪守“坚苦自立”校训,坚持“兼收并蓄”的学术精神,“兼容互动”的教学理念,主动服务区域经济,对接长三角经济圈发展战略,砥砺奋进,阔步前行。
本科专业介绍
美术学(师范)专业
美术学(师范)专业始建于1993年,是国内综合性大学中较早设立的专业之一,旨在培养能够胜任中学美术教育教学的优秀师资。经过不断实践和探索,专业发展特色鲜明、成果丰硕。1994 年,“美术音乐主辅修培养农村师范人才项目”分别获得教育部立项、世界银行资助项目及教育部教学改革试点单位; 2015 年入选江苏省“卓越教师计划 ”改革试点项目“音体美一体化培养中学卓越教师”试点单位; 2021 、2022 年度被评为江苏省高校一流本科专业建设点,2024年通过教育部普通高等学校师范专业二级认证,在软科“中国大学专业排名”中,连续4年位列于A。
目前,美术学(师范)专业现有19位专任教师,均毕业于国内著名院校,包括清华大学、东南大学、中央美术学院、中国美术学院、南京艺术学院、南京师范大学等。其中拥有博士学位教师12人。高级职称教师占50%以上。
30余年来,本专业致力于师范教育传承与创新,积极为地方基础教育输送高素质师资,得到了社会的高度认同。他们遍布江苏全境和河南、河北、湖南、湖北、江西、贵州、安徽、山东等省份,部分毕业生成长为大学教授、中学校长、美术骨干教师,已然成为地区行业的中坚和骨干,取得了令人瞩目的成绩。
环境设计专业
扬州大学美术设计学院环境设计专业肇始于1990年,秉承科学与艺术相结合的学术传统,围绕应用型、地方性、复合型创新人才的培养目标,坚持“产教融合、知识创新”的教学理念,经三十余年的建设,已成为了美术与设计学院的骨干专业。
专业拥有高质量教学资源及校内外高水平师资团队,目前有专职教师17名,其中双师型教师8人。专业教师学术造诣深厚,教师主持多项国家级与省部级项目,出版多部学术专著,并在国内外重要学术期刊发表高水平论文。专业同时吸纳行业龙头设计院所和重点企业中具有优秀学科背景和丰富实践经验的设计大师,加入到人才培养教学环节,为专业的实践教学注入新的活力。
环境设计专业不断推动实践型教学的深化,持续与行业知名企业深度合作,加强教学环境与行业环境的对接,与苏州金螳螂建筑装饰有限公司、上海上房园艺有限公司等知名企业共建实践教学平台与实践基地,与企业共同设立了多项奖学金,形成了“产-学-研”互促的教学特色。
作为国家一流本科专业建设点,环境设计专业积极推动教学质量建设,获批国家一流本科课程一门,江苏省一流本科课程一门,江苏省高等学校重点教材一部,教育部教育教学改革课题一项,中国国际“互联网+”大学生创新创业大赛银奖1项,以及教育部产学合作协同育人项目多项。
专业课程以设计思维与实践训练为核心,围绕室内环境装饰与室外景观设计两条主线,强调“设计+人工智能”、“艺术+先进技术”的融合创新,形成从人因设计到生态规划,从参数化设计到智能打印,从室内家具到城市更新的知识构架与创新课题。
环境设计专业聚焦“未来人居设计”的复杂性、前瞻性问题,鼓励学生通过跨学科学习和跨领域实践,系统性地开展多尺度、多层次人居环境的创新设计。近年来,环境设计专业学子参加中国高等教育学会发布的《全国普通高校学科竞赛排行榜》内专业竞赛,获国家级、省级学科竞赛奖项百余项。
专业近三年就业率均接近98%,学生就业任职于各类大中型企业,专业近三年升学率稳步上升,部分学生毕业后进入本院继续攻读设计学、设计(环境设计方向)硕士研究生学位。部分毕业生升学至东华大学、北京理工大学、重庆大学、罗马第一大学、南加州大学等国内外知名院校继续深造。
服装与服饰设计专业
扬州大学服装与服饰设计专业自 2002 年创立以来,始终秉持“产教协同,在地共创”的办学理念。目前,专业依托设计学一级学科硕士点,汇聚了一批经验丰富、理念前沿的优秀师资,超 50%的老师具有博士学位及海外和境外研学背景。近年来,团队教师主持国家社科基金项目 1 项,国家自然基金项目 1项,省部级项目多项,发表 CSSCI 期刊论文 50 余篇,出版专著多部。团队荣获江苏省高校教师教学创新大赛特等奖在内的奖项多项。
课程建设方面采用“双轨育人体系”,一端连接产业前沿,另一端深入地方文旅发展,全面覆盖服装设计从创意构思、技术实现到市场推广的全流程。具有以下三大特色:
1.产教融合,文旅协同:课程项目化展开,与国内知名企业深度合作,紧密结合地方文旅资源,让创意从图纸走向市场!
2.交叉联动,跨界共创:借助“微专业”与“工作坊”课程打破专业壁垒,将服装设计与时尚潮玩、数字化建模、智能穿戴等前沿领域进行交叉融合,让设计思维跨越行业界限!
3.中外互鉴,视野广拓:搭建国内外交流平台,学生不仅能前往国内龙头院校交换学习,也有机会参加美国威廉帕特森大学、香港理工大学知名设计院校的研学项目,学生作品多次亮相中国国际时装周、赴法国参展学习,有效拓展了学生的专业素养与国际视野。
近年来,学生作品多次入围汉帛杯、新人奖、米兰设计周在内的专业赛事,荣获国内外奖项 100 余项,如中国国际“互联网+”大学生创新创业大赛总决赛银奖、紫金奖金奖等。
公共艺术专业
公共艺术专业于2016年正式通过国家教育部本科专业批准,近十年来,专业依托人才培养模式,坚持教学、科研与创作协调发展,积极响应数智时代的新形势要求,加快实施人工智能赋能专业课程建设。通过产学研创相结合的艺术设计教育模式,传承地域文化、赋能城乡更新。
专业目前拥有专任教师11人,其中教授1人,副教授3人,博士5人,师资队伍职称结构合理。4名教师具有国外求学经历,所有专任教师毕业于外校,具有良好的学缘结构。
自专业开办以来,本专业教师成功申报教育部项目4项、国家艺术基金传播交流项目1项、省级项目6项、市级项目5项、横向课题7项。在教学改革方面,获校级重点教改课题1项、省级微课教学比赛二等奖1项、校级微课比赛二等奖1项、中青年教师讲课比赛一等奖1项,出版多部专著。在专业参赛方面,近年来本科生在未来设计师、中国好创意、米兰设计周等展赛中,共获得国家级奖项20余项、省级奖项80余项,学生考研升学和就业率稳步提升。
我们的同学毕业后主要就职于建筑装饰、园林规划、展示设计、数字媒体设计、艺术教育等领域。还有一些同学进入中国美术学院、中国传媒大学、江南大学、东华大学、苏州大学、英国伦敦大学、加拿大安大略艺术设计学院等院校,攻读硕士学位。学生毕业后可报考本学院的专硕或学硕,并有机会获得推荐免试攻读硕士研究生的资格。
服装与服饰设计专业“中高计划”2+2联合培养
意大利米兰新美术学院(NABA,Nuova Accademia di Belle Arti di MILANO)成立于1980年,是意大利唯一一所同时受意大利和中国教育部学历认可的高等私立院校,也是意大利最大的美术学院之一。在2025年QS世界大学“艺术设计”学科排名中名列全球前100名,并连续两年被评为“意大利最佳美院”。曾被欧洲著名的设计类杂志《Domus》评为“欧洲最佳建筑与设计学府TOP100”,被全球著名设计类杂志《Frame》 评为“全球领先设计类研究院校”。2021年,该校成为跨学科文化项目“New European Bauhaus”的合作伙伴,旨在将科学技术世界与艺术文化世界联系起来。2023年,NABA加入国际艺术、设计与媒体院校联盟(Cumulus Association)。该联盟成立于 1990 年,是国际艺术、设计与媒体领域最有影响力的全球联盟组织。
时装设计专业致力于培养具有国际视野的时尚产业专业人才,通过创新实践教学体系与米兰的文化经济资源深度融合,构建起连接学术理论与产业实践的桥梁。课程由资深行业专家领衔,依托校企合作平台,采用跨学科协作模式打造动态化教学实验室,重点培育学生在女装、男装、配饰及纺织品等领域的全流程设计能力。教学体系涵盖从概念开发(包括色彩研究、材料创新、技术制图)到产品实现(服装、鞋履、箱包等品类的生产管理)的完整知识架构,通过系统化的设计方法论训练、纺织纤维技术研究以及创业模拟实践,使学生掌握当代设计师必备的创意转化能力、项目管理技能和团队协作经验,最终形成能够驾驭复杂设计项目、推动行业创新的专业素养。该专业合作企业包括:香奈儿、Gabs、Guccio Gucci,华伦天奴时装集团、Furla、Jil Sander Italia、Kenzo、Moschino等国际知名品牌与企业集团。
本项目为中外学分互认联合培养项目,部分课程授课语言为英语,无出国意愿的考生不要填报本项目。

2+2培养模式:项目学生第一、二学年在扬州大学就读,第三、四学年赴外方合作院校学习。
服装与服饰设计
服装与服饰设计专业主要学习服装设计表达、服装数字技术、设计思维、服装材料学、服装结构与工艺等基本理论和核心技能,学生毕业后从事专业领域和相关交叉领域内设计研发、生产管理、时尚传播、品牌策划、市场营销等工作。意大利⽶兰新美术学院的服装设计部与全球时尚体系紧密联结,专业分支方向主要包括:时装设计、纺织品设计、时尚传播、戏剧服装等,学生在本科阶段能够参与本硕融通课程项目、艺术家联名时尚工作坊、国际品牌联合设计项目等实践与学习机会,积累行业前沿经验。
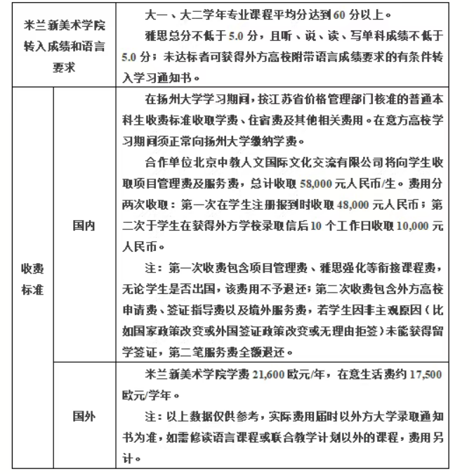
入学条件和收费标准:
有志报考本项目的学生须参加当年高考,符合江苏省高考录取本科批次的必要条件及我校招生章程中规定的条件;普通高中学业水平测试必修科目等级要求均为合格;普通高中信息技术学业水平测试合格。

硕士专业方向介绍
一、学术学位(美术学)
方向一:美术史研究(明清美术)
本方向须掌握中外美术史知识、美术基础理论以及现当代美术理论,具备较强的专业基础和科研创新能力。通过扬州八怪等地域文化研究,形成学科、人才培养特色。
方向二:绘画创作方法与理论研究
本方向须掌握中外美术史理论、历代画家名作以及社会发展关系等知识,熟悉绘画专业知识和创作方法,能够独立探索、发现并解决绘画创作中的实践问题与理论问题,具备绘画指导能力、鉴赏能力和批评能力。
方向三:装饰美术与传统手工艺研究
本方向须掌握中外工艺美术史基础知识和现当代装饰美术前沿理论,能够独立探索、发现并解决装饰美术和传统手工艺中的实践问题与理论问题。通过扬州地方美术资源研究,形成学科、人才培养特色。
二、专业学位
01(一)艺术硕士(美术)
方向一:中国画
本方向旨在培养中国画创作专门人才。通过学习,掌握中国画专业知识与技法,了解现当代美术前沿发展趋势,把握社会审美需求和艺术创作之间的关系,熟悉中国美术史和扬州地方文化特点,能够结合具体创作语境进行中国画创作与艺术探索。
方向二:油画
本方向旨在培养油画创作专门人才,通过学习,掌握西方油画艺术的专业知识与技法,了解现当代美术前沿发展趋势,把握社会审美需求和艺术创作之间的关系,能够结合具体创作语境进行现当代油画创作与艺术探索。
方向三:漆艺与装饰绘画
本方向旨在培养漆艺与装饰绘画创作专门人才,通过学习,掌握中外工艺美术基础知识,掌握漆艺与装饰绘画的专业知识与技法,了解现当代漆艺与装饰绘画的前沿发展趋势,注重传承、发展扬州漆艺传统和地方美术特色,能够结合艺术创作语境与社会审美需求进行创作与艺术探索。
02艺术硕士(艺术设计)
方向一:视觉传达设计
本方向侧重于设计艺术理论与实践语言研究,重视扬州地域文脉和文化产业的开发,以视觉信息传达为主导,强调设计的系统性、文化性。掌握国内外前瞻性理论和学术成果,运用现代技术和工具进行调研与检索,形成个人专题研究方向,具备独立从事视觉传达设计、研究和教学能力。
方向二:环境艺术设计
本方向侧重设计艺术理论和环境艺术的设计与研究,重视扬州地域文脉和环境资源开发,强调设计的系统性与文化性。培养前瞻性的设计理念,具备一定的跨学科认知能力。能够运用文献检索、调查与统计等设计艺术学方法,形成个人专题研究方向,具备独立从事环境设计研究、教学、项目设计的能力。
03教育硕士(学科教学-美术)
本方向侧重培养掌握现代教育理论,具有较强的教育教学实践和研究能力,能够胜任中小学及中等职业技术学校的美术课程教学和管理工作的高素质专任教师。