校院发文

行政发文

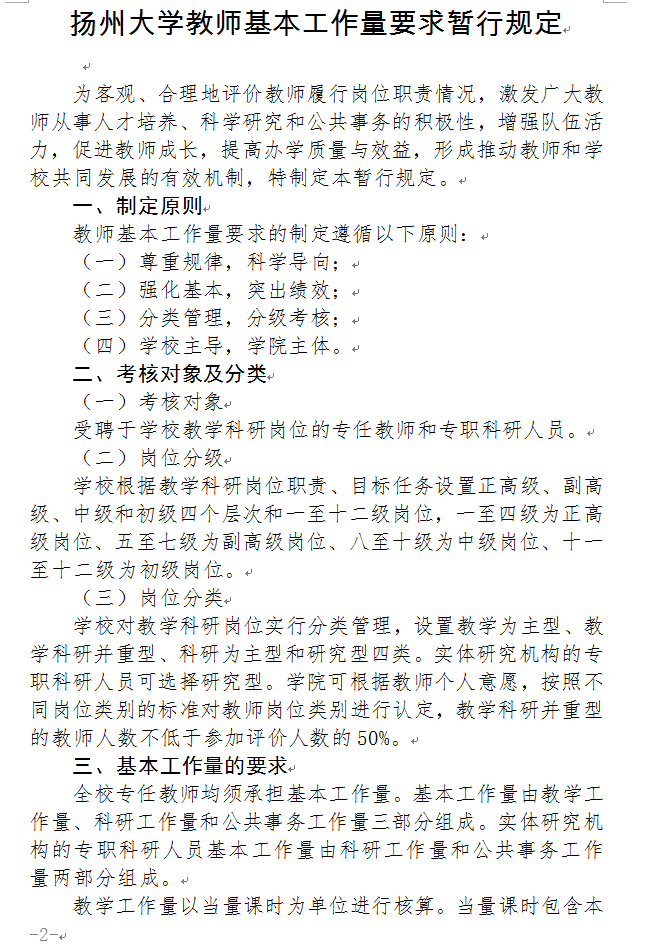
关于印发《扬州大学教师基本工作量要求暂行规定》的通知

电话:0514-87972226,0514-87972018 地址:江苏省扬州市江阳中路131号

Copyright © 2017 扬州大学美术与设计学院 All rights received.苏公网安备 32100302010246号 管理入口